Wir planen und bauen Gärten, abgestimmt auf Ihre Bedürfnisse und Ihrer Persönlichkeit. Das grosse Fachwissen über Pflanzen und verschiedenste Baumaterialien bildet die Basis unseres umfassenden Services von der Beratung über Planung über die Ausführung bis hin zur späteren Gartenpflege. Als aktive und naturnahe Gartenbauer sind wir uns den unterschiedlichsten Funktionen und Ansprüchen moderner Gartenanlagen bewusst. In unseren Beratungen, Planungen und Umsetzungen fühlen wir uns auch der Natur gegenüber mitverantwortlich.
Unter Einsatz stets auf dem Stand der Technik gehaltener maschinellen Ausstattung wächst Ihr Garten.
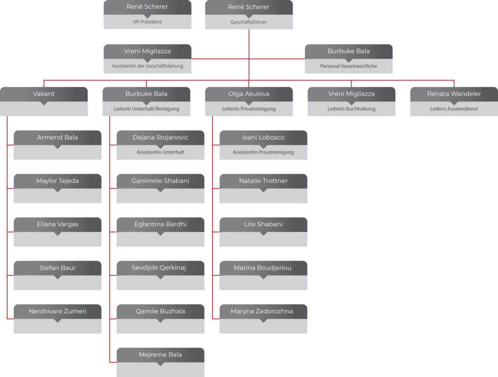
DieGartenzwerge.ch stehen für Design, Pflege und Ambiente im Garten. Als zentraler Bestandteil der Unternehmenskultur werden menschliche Werte gepflegt. Durch das Bewusstsein der Wertschätzung jedes Einzelnen steigern wir unser Qualitätsbewusstsein und die Konkurrenzfähigkeit. Auf der Ebene des Dialoges lösen wir Motivation aus, nehmen den dauernden Lernauftrag auf Gegenseitigkeit an und setzen uns für unsere Kunden ein. In diesem positiven Klima wird der Teamgeist gefördert, der die Voraussetzungen erfüllt, täglich erfolgreich und kundenorientiert Aufträge abzuwickeln.
Wir haben die Wichtigkeit eines intakten Partnernetzes erkannt. Das beginnt beim Lieferanten, der genauso einen Partnerstatus geniesst wie uns angegliederte, respektive übergeordnete Firmen. Aufgabenstellungen und die kompetente Kommunikation untereinander stellen sicher, dass Terminverbindlichkeiten, der Einsatz von Qualitätsprodukten und die kundenorientierte Beratung sichergestellt sind.


